Skip Headers

Oracle9i Supplied PL/SQL Packages and Types Reference
Release 2 (9.2)

Part Number A96612-01
Go To Documentation Library
Home
Go To Product List
Book List
Go To Table Of Contents
Contents
Go To Index
Index

Master Index

Feedback

Go to previous page Go to beginning of chapter Go to next page

DBMS_LOGMNR_CDC_SUBSCRIBE, 2 of 2


Summary of DBMS_LOGMNR_CDC_SUBSCRIBE Subprograms

The primary role of the subscriber is to use the change data. Through the DBMS_LOGMNR_CDC_SUBSCRIBE package, each subscriber registers interest in a set of source tables by subscribing to them.

Table 27-1 describes the procedures for the DBMS_LOGMNR_CDC_SUBSCRIBE package.

Table 27-1 DBMS_LOGMNR_CDC_SUBSCRIBE Package Subprograms  
Subprogram Description

GET_SUBSCRIPTION_HANDLE Procedure

Creates a subscription handle that associates the subscription with one change set.

SUBSCRIBE Procedure

Specifies the source tables and source columns for which the subscriber wants to access change data.

ACTIVATE_SUBSCRIPTION Procedure

Indicates that a subscription is ready to start accessing change data.

EXTEND_WINDOW Procedure

Sets the subscription window boundaries (low-water and high-water mark) so that new change data can be seen.

PREPARE_SUBSCRIBER_VIEW Procedure

Creates a subscriber view in the subscriber's schema in which the subscriber can query the change data encompassed by the current subscription window.

DROP_SUBSCRIBER_VIEW Procedure

Drops a subscriber view from the subscriber's schema.

PURGE_WINDOW Procedure

Sets the low-water mark for a subscription window to notify the capture system that the subscriber is finished processing a set of change data.

DROP_SUBSCRIPTION Procedure

Drops a subscription that was created with a prior call to the GET_SUBSCRIPTION_HANDLE procedure.

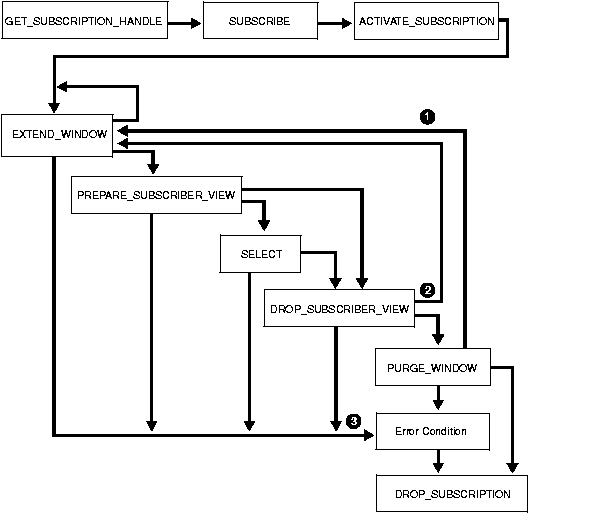
Subscribers call the procedures in the order shown in Table 27-1 unless an error occurs, at which time the subscribers should exit. Figure 27-1 shows the most common steps for using the procedures in the DBMS_LOGMNR_CDC_SUBSCRIBE package.

Figure 27-1 Subscription Flow

Text description of arpls005.gif follows
Text description of the illustration arpls005.gif


In Figure 27-1:

  1. If you use the PURGE_WINDOW procedure immediately after using an EXTEND_WINDOW procedure, then change data is lost without ever being processed.
  2. If you use the EXTEND_WINDOW procedure immediately after using the DROP_SUBSCRIBER_VIEW procedure, you will see the data that you just processed again and possibly some new data.
  3. If an error occurs during any step in the process, the application program calling the DBMS_LOGMNR_CDC_SUBSCRIBE procedures should detect the error and exit. For example, if the PREPARE_SUBSCRIBER_VIEW procedure fails for any reason, and the application ignores the error and continues, then the PURGE_WINDOW procedure will delete data that was never seen or selected by the subscriber.

GET_SUBSCRIPTION_HANDLE Procedure

This procedure creates a subscription handle that associates the subscription with one change set. Creating a subscription handle is the first step in obtaining a subscription.

Syntax

DBMS_LOGMNR_CDC_SUBSCRIBE.GET_SUBSCRIPTION_HANDLE(
   change_set           IN  VARCHAR2,
   description          IN  VARCHAR2 := NULL,
   subscription_handle  OUT NUMBER);

Parameters

Table 27-2 GET_SUBSCRIPTION_HANDLE Procedure Parameters  
Parameter Description

change_set

Name of an existing change set to which the application subscribes. You must set the value to SYNC_SET.

description

Describes the subscription handle and the purpose for which it is used.

subscription_handle

Unique number of the subscription handle for this subscription.

Exception

Table 27-3 GET_SUBSCRIPTION_HANDLE Procedure Exceptions  
Exception Description

ORA-31415

Could not find an existing change set with this name.

ORA-31457

The maximum number of characters permitted in the description field was exceeded.

ORA-31458

This is an internal error. Contact Oracle Support Services and report the error.



Usage Notes

Example

EXECUTE sys.DBMS_CDC_SUBSCRIBE.GET_SUBSCRIPTION_HANDLE(\
   CHANGE_SET=>'SYNC_SET', \
   DESCRIPTION=>'Change data for emp',\
   SUBSCRIPTION_HANDLE=>:subhandle);

SUBSCRIBE Procedure

This procedure specifies the source tables and source columns for which the subscriber wants to access change data.

Syntax

There are two versions of syntax for the SUBSCRIBE procedure, each of which specifies the subscriber columns and datatypes. If the subscribers know which publication contains the source columns of interest, the subscribers can use the version of the procedure that contains the publication ID. If they do not know the publication ID, the Change Data Capture system will select a publication based on the supplied source schema and source table.

The following syntax identifies the source table of interest, allowing Change Data Capture to select any publication that contains all source columns of interest.

DBMS_LOGMNR_CDC_SUBSCRIBE.SUBSCRIBE (
 subscription_handle  IN NUMBER,
 source_schema        IN VARCHAR2,
 source_table         IN VARCHAR2,
 column_list          IN VARCHAR2);

The following syntax specifies the publication ID for a specific publication that contains the source columns of interest.

DBMS_LOGMNR_CDC_SUBSCRIBE.SUBSCRIBE (
 subscription_handle  IN NUMBER,
 publication_id       IN NUMBER,
 column_list          IN VARCHAR2);

Parameters

Table 27-4 SUBSCRIBE Procedure Parameters  
Parameter Description

subscription_handle

Unique number of the subscription handle that was returned by a previous call to the GET_SUBSCRIPTION_HANDLE procedure.

source_schema

Schema name where the source table resides.

source_table

Name of a published source table.

column_list

A comma-delimited list of columns from the published source table.

publication_id

A valid publication_id, which you can obtain from the ALL_PUBLISHED_COLUMNS view.

Exceptions

Table 27-5 SUBSCRIBE Procedure Exceptions  
Exception Description

ORA-31425

The specified subscription handle does not exist, or it does not belong to this user or application.

ORA-31426

The subscription handle has been activated; additional calls to the SUBSCRIBE procedure are prohibited. You must subscribe to all of the desired tables and columns before activating the subscription. Ensure that the correct subscription handle was specified.

ORA-31427

The subscription represented by the subscription handle already contains the schema name and source table. Check the values of the subscription_handle, source_schema, and source_table parameters. Do not attempt to subscribe to the same table more than once using the same subscription handle.

ORA-31428

No publication contains all of the specified columns. One or more of the specified columns cannot be found in a single publication. Consult the ALL_PUBLISHED_COLUMNS view to see the current publications and change the subscription request to select only the columns that are in the same publication.

Usage Notes

Example

EXECUTE sys.DBMS_CDC_SUBSCRIBE.SUBSCRIBE(\
   SUBSCRIPTION_HANDLE=>:subhandle, \
   SOURCE_SCHEMA=>'scott', \
   SOURCE_TABLE=>'emp', \
   COLUMN_LIST=>'empno, ename, hiredate');

ACTIVATE_SUBSCRIPTION Procedure

The ACTIVATE_SUBSCRIPTION procedure indicates that a subscription is ready to start accessing change data.

Syntax

DBMS_CDC_SUBSCRIBE.ACTIVATE_SUBSCRIPTION (
 subscription_handle  IN NUMBER);

Parameters

Table 27-6 ACTIVATE_SUBSCRIPTION Procedure Parameters  
Parameter Description

subscription_handle

Unique number of the subscription handle that was returned by a previous call to the GET_SUBSCRIPTION_HANDLE procedure.

Exceptions

Table 27-7 ACTIVATE_SUBSCRIPTION Procedure Exceptions
Exception Description

ORA-31425

The specified subscription handle does not exist, or it does not belong to this user ID or application.

ORA-31439

The subscription is already active. You can activate a subscription only once.

Usage Notes

Example

EXECUTE sys.DBMS_CDC_SUBSCRIBE.ACTIVATE_SUBSCRIPTION( \
   SUBSCRIPTION_HANDLE=>:subhandle);

EXTEND_WINDOW Procedure

This procedure sets the subscription window boundaries (low-water and high-water mark) so that new change data can be seen.

Syntax

DBMS_LOGMNR_CDC_SUBSCRIBE.EXTEND_WINDOW (
 subscription_handle  IN NUMBER);

Parameters

Table 27-8 EXTEND_WINDOW Procedure Parameters  
Parameter Description

subscription_handle

Unique number of the subscription handle that was returned by a previous call to the GET_SUBSCRIPTION_HANDLE procedure.

Exceptions

Table 27-9 EXTEND_WINDOW Procedure Exceptions
Exception Description

ORA-31425

The specified subscription handle does not exist or it does not belong to this user or application.

ORA-31429

The subscription handle must be activated before you use the EXTEND_WINDOW procedure. Call the ACTIVATE_SUBSCRIPTION procedure for this subscription handle and then try the original command again.

ORA-31430

The subscriber view was not dropped prior to making this call. Call the DROP_SUBSCRIBER_VIEW procedure and then try the original command again.

Usage Notes

Example

EXECUTE sys.DBMS_CDC_SUBSCRIBE.EXTEND_WINDOW( \
subscription_handle=>:subhandle);

PREPARE_SUBSCRIBER_VIEW Procedure

This procedure creates a subscriber view in the subscriber's schema in which the subscriber can query the change data encompassed by the current subscription window.

Syntax

DBMS_LOGMNR_CDC_SUBSCRIBE.PREPARE_SUBSCRIBER_VIEW (
   subscription_handle  IN  NUMBER,
   source_schema        IN  VARCHAR2,
   source_table         IN  VARCHAR2,
   view_name            OUT VARCHAR2);

Parameters

Table 27-10 PREPARE_SUBSCRIBER_VIEW Procedure Parameters  
Parameter Description

subscription_handle

Unique number of the subscription handle that was returned by a previous call to the GET_SUBSCRIPTION_HANDLE procedure.

source_schema

Schema name where the source table resides.

source_table

Name of the published source table that belongs to the subscription handle.

view_name

Name of the newly-created view that will return the change data for the source table.

Exceptions

Table 27-11 PREPARE_SUBSCRIBER_VIEW Procedure Exceptions  
Exception Description

ORA-31425

The specified subscription handle does not exist, or it does not belong to this user or application.

ORA-31429

The subscription has not been activated. The subscription handle must be activated before you use the PREPARE_SUBSCRIBER_VIEW procedure. Call the ACTIVATE_SUBSCRIPTION procedure for this subscription handle and then try the original command again.

ORA-31430

An earlier subscriber view was not dropped prior to making this call. Call the DROP_SUBSCRIBER_VIEW procedure and then try the original command again.

ORA-31432

The schema name or source table does not exist or does not belong to this subscription. Check the spelling of the schema_name and source_table parameters. Verify the specified table exists in the specified schema and is subscribed to by the subscription handle.

Usage Notes

Examples

EXECUTE sys.DBMS_CDC_SUBSCRIBE.PREPARE_SUBSCRIBER_VIEW( \
   SUBSCRIPTION_HANDLE =>:subhandle, \
   SOURCE_SCHEMA =>'scott', \
   SOURCE_TABLE => 'emp', \
   VIEW_NAME => :viewname);

DROP_SUBSCRIBER_VIEW Procedure

This procedure drops a subscriber view from the subscriber's schema.

Syntax

DBMS_LOGMNR_CDC_SUBSCRIBE.DROP_SUBSCRIBER_VIEW (
   subscription_handle  IN NUMBER,
   source_schema        IN VARCHAR2,
   source_table         IN VARCHAR2);

Parameters

Table 27-12 DROP_SUBSCRIBER_VIEW Procedure Parameters  
Parameter Description

subscription_handle

Unique number of the subscription handle that was returned by a previous call to the GET_SUBSCRIPTION_HANDLE procedure.

source_schema

Schema name where the source table resides.

source_table

Name of the published source table that belongs to the subscription handle.

Exceptions

Table 27-13 DROP_SUBSCRIBER_VIEW Procedure Exceptions  
Exception Description

ORA-31425

Subscription handle does not exist or handle does not belong to this user. Call the function again with a valid subscription handle.

ORA-31429

The subscription has not been activated. Check the subscription handle and correct it, if necessary. Call the ACTIVATE_SUBSCRIPTION procedure for this subscription handle and then try the original command again.

ORA-31432

The schema_name.source_table does not exist or does not belong to this subscription. Check the spelling of the schema_name and source_table parameters. Verify the specified table exists in the specified schema and is subscribed to by the subscription handle.

ORA-31433

The subscriber view does not exist. Either you specified an incorrect source table or its view is already dropped.

Usage Notes

Example

EXECUTE sys.DBMS_CDC_SUBSCRIBE.DROP_SUBSCRIBER_VIEW( \
   SUBSCRIPTION_HANDLE =>:subhandle, \
   SOURCE_SCHEMA =>'scott', \
   SOURCE_TABLE => 'emp');

PURGE_WINDOW Procedure

The subscriber calls this procedure to notify the capture system it is finished processing a block of changes. The PURGE_WINDOW procedure sets the low-water mark so that the subscription no longer sees any data, effectively making the subscription window empty.

Syntax

DBMS_CDC_SUBSCRIBE.PURGE_WINDOW(
   subscription_handle   IN NUMBER);

Parameters

Table 27-14 PURGE_WINDOW Procedure Parameters  
Parameter Description

subscription_handle

Unique number of the subscription handle that was returned by a previous call to the GET_SUBSCRIPTION_HANDLE procedure.

Exceptions

Table 27-15 PURGE_WINDOW Procedure Exceptions  
Exception Description

ORA-31425

Subscription handle does not exist or handle does not belong to this user. Call the function again with a valid subscription handle.

ORA-31429

The subscription handle must be activated before you use the EXTEND_WINDOW procedure. Call the ACTIVATE_SUBSCRIPTION procedure for this subscription handle and then try the original command again.

ORA-31430

The subscriber view was not dropped prior to making this call. Call the DROP_SUBSCRIBER_VIEW Procedure and then try the original command again.

Usage Notes

Example

EXECUTE sys.DBMS_CDC_SUBSCRIBE.PURGE_WINDOW ( \
SUBSCRIPTION_HANDLE=>:subhandle);

DROP_SUBSCRIPTION Procedure

This procedure drops a subscription that was created with a prior call to the GET_SUBSCRIPTION_HANDLE procedure.

Syntax

DBMS_LOGMNR_CDC_SUBSCRIBE.DROP_SUBSCRIPTION (
   subscription_handle  IN NUMBER);

Parameters

Table 27-16 DROP_SUBSCRIPTION Procedure Parameters  
Parameter Description

subscription_handle

Unique number of the subscription handle that was returned by a previous call to the GET_SUBSCRIPTION_HANDLE procedure.

Exceptions

Table 27-17 DROP_SUBSCRIPTION Procedure Exceptions  
Exception Description

ORA-31425

Subscription handle does not exist or handle does not belong to this user. Call the function again with a valid subscription handle.

ORA-31430

The subscriber view was not dropped prior to making this call. Call the DROP_SUBSCRIBER_VIEW procedure and then try the original command again.



Usage Notes

Example

EXECUTE DBMS_LOGMNR_CDC_SUBSCRIBE.DROP_SUBSCRIPTION (\

SUBSCRIPTION_HANDLE => :subhandle);



Go to previous page Go to beginning of chapter Go to next page
Oracle
Copyright © 2000, 2002 Oracle Corporation.

All Rights Reserved.
Go To Documentation Library
Home
Go To Product List
Book List
Go To Table Of Contents
Contents
Go To Index
Index

Master Index

Feedback