Skip Headers

Oracle9i Replication Management API Reference
Release 2 (9.2)

Part Number A96568-01
Go To Documentation Library
Home
Go To Product List
Book List
Go To Table Of Contents
Contents
Go To Index
Index

Master Index

Feedback

Go to previous page Go to next page

1
Replication Overview

This chapter reviews the process of building a replication environment with the replication management API.

This chapter contains these topics:

Creating a Replication Environment Overview

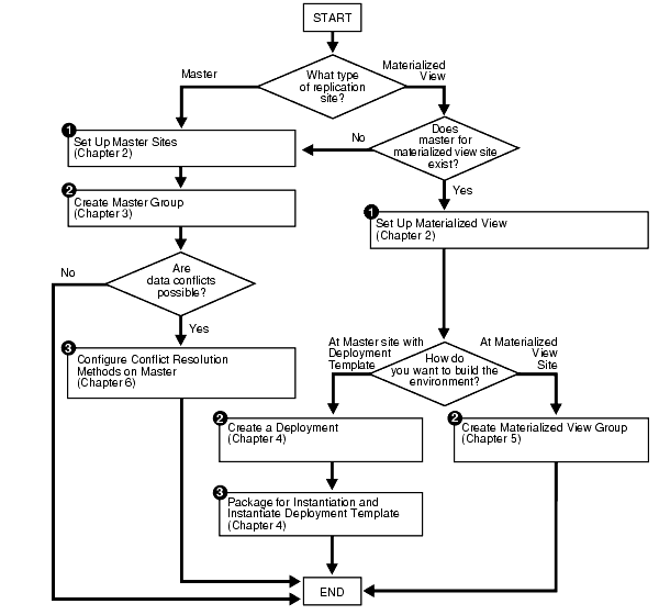
Figure 1-1 illustrates the basic steps required to build a replication environment. Regardless of the type of replication site or sites that you are building, you begin by setting up the replicated site.

After you have set up your replication sites, you are ready to begin building your master groups and materialized view groups. After you have built your replication environment, make sure that you review Chapter 6 and the chapters in Part II, "Managing and Monitoring Your Replication Environment", to learn about conflict resolution and managing your replication environment.

Figure 1-1 Create Replication Environment Process

Create Replication Environment Process Set Up Materialized View (Chapter 2) Create a Deployment Template (Chapter 4) Create Materialized View Group (Chapter 5) Package for Instantiation and Instantiate Deployment Template (Chapter 4) Create Master Group (Chapter 3) Set Up Master Sites (Chapter 2) Configure Conflict Resolution Methods on Master (Chapter 6)
Text description of the illustration rarovera.gif


Before You Start

Before you begin setting up your replication site, make sure you plan your replication environment so that it meets your needs. Planning considerations include:


Go to previous page Go to next page
Oracle
Copyright © 1996, 2002 Oracle Corporation.

All Rights Reserved.
Go To Documentation Library
Home
Go To Product List
Book List
Go To Table Of Contents
Contents
Go To Index
Index

Master Index

Feedback