Oracle8i Replication Management API Reference
Release 2 (8.1.6)

Part Number A76958-01

Library

Product

Contents

Index

Go to previous page Go to beginning of chapter Go to next page

Create a Master Group, 2 of 3


Overview of Creating a Master Group

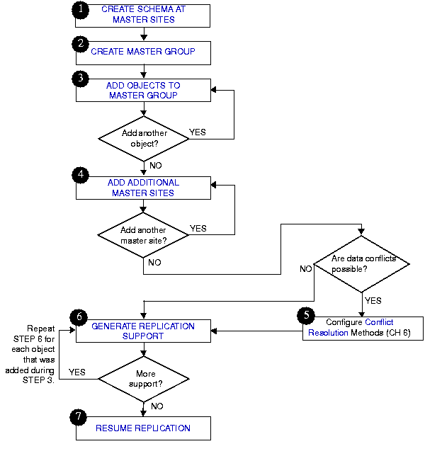
After you have set up your master sites, you are ready to begin building a master group. As illustrated in Figure 3-2, you need to follow a specific sequence to successfully build a replicated environment.

See Also:

"Create Replication Site" for information about setting up master sites. 

In this chapter, you create the SCOTT_MG master group and replicate the objects illustrated in Figure 3-1:

Figure 3-1 Replicate EMP, DEPT, BONUS, and SALGRADE Between All Sites


Text description of create2b.gif follows.

Text description of the illustration create2b.gif.

Before You Start

In order for the script in this chapter to work as designed, it is assumed that the schema SCOTT exists at ORC1.WORLD (and optionally ORC2.WORLD and ORC3.WORLD) and contains the following objects:

If you do not have the SCOTT schema at ORC1.WORLD or the SCOTT objects do not exist, you can run a script that comes with your Oracle database to create the sample schema SCOTT and the corresponding objects.

Complete the following:

  1. Connect to ORC1.WORLD as user SYSTEM.

    CONNECT system/manager@orc1.world
    
    
  2. If the SCOTT schema does exist, skip to Step 3. Otherwise, create the user SCOTT as illustrated below:

    CREATE USER scott IDENTIFIED BY tiger;
    
    
  3. Run the utlsampl.sql script that is contained in your ORACLE_HOME\rdbms\admin directory.

    The schema SCOTT must exist, and be IDENTIFIED BY tiger, in order for this script to run properly. If it does not exist, be sure that you complete Step 2.


    Note:

    If you are running multiple database instances on the same computer, you may need to alter the CONNECT string contained within the utlsampl.sql script to contain the target database. For example, you would replace

    CONNECT scott/tiger

    with

    CONNECT scott/tiger@orc1.world 


After you have completed the three steps above, you have a "fresh" copy of the EMP, DEPT, BONUS, and SALGRADE tables.

Figure 3-2 Create Master Group


Text description of createmb.gif follows.

Text description of the illustration createmb.gif.


Go to previous page Go to beginning of chapter Go to next page
Oracle
Copyright © 1996-2000, Oracle Corporation.

All Rights Reserved.

Library

Product

Contents

Index