Oracle8i Replication Management API Reference
Release 2 (8.1.6)

Part Number A76958-01

Library

Product

Contents

Index

Go to previous page Go to beginning of chapter Go to next page

Replication Overview, 2 of 3


Creating a Replicated Environment Overview

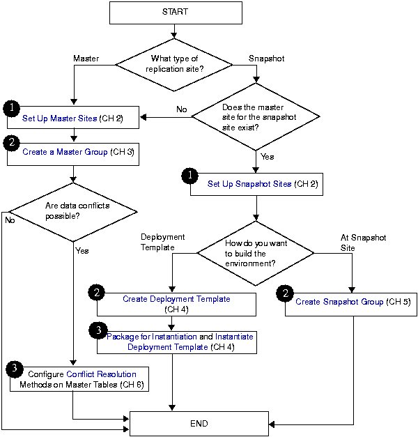
Figure 1-1 illustrates the basic steps required to build a replicated environment. Regardless of the type of replication site or sites that you are building, you begin by setting up the replicated site.

After you have set up your replication sites, you are ready to begin building your master and snapshot groups. After you have built your replication environment, make sure that you review Chapter 6 and Chapter 7 to learn about conflict resolution and managing your replicated environment.

Figure 1-1 Create Replicated Environment Process


Text description of using_ac.gif follows.

Text description of the illustration using_ac.gif.


Go to previous page Go to beginning of chapter Go to next page
Oracle
Copyright © 1996-2000, Oracle Corporation.

All Rights Reserved.

Library

Product

Contents

Index